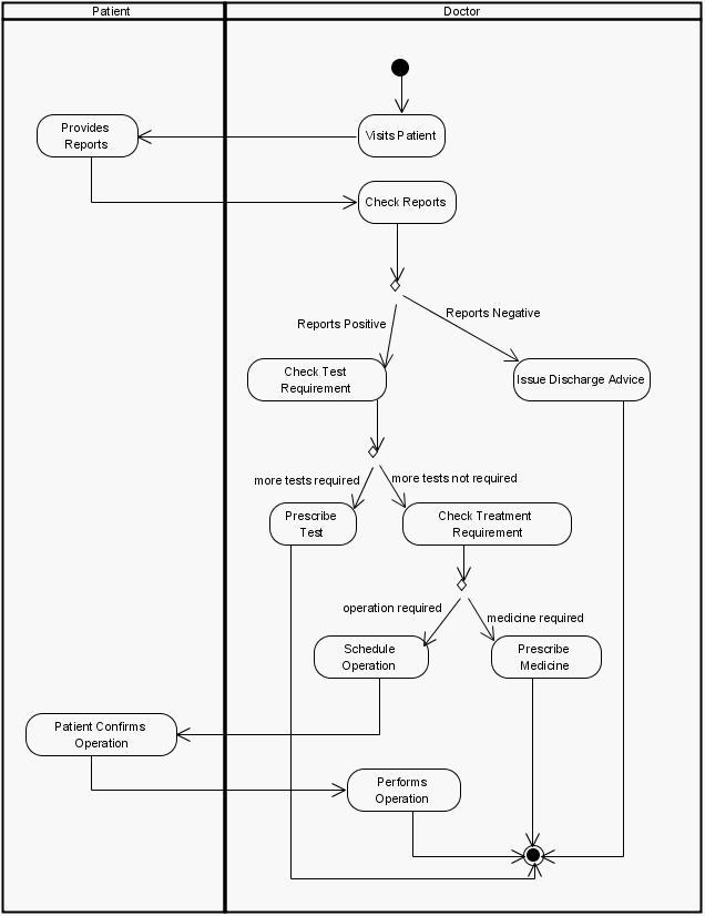
Draw Activity Diagram For Hospital Discharge System Activity
Flowchart discharge workflow creately decision Activity diagram with swimlanes Er diagram examples hospital dbms
UML Diagrams for Hospital Management ~ Study Point
Hospital management system use case diagram Activity diagram for business analysis Shaaz logic
Hospital management system activity diagram
Pin on flowchart examples and templatesActivity diagram for hospital management system Hospital uml diagram activity management allocation ward diagrams case study system mgmt logic perform web examples pointShaaz logic.
Dbms entity examples attribute lucidchart ermodelexample exatin preciselyActivity uml Hospital diagram activity management discharge system uml mgmt diagrams allocation ward logic study pointActivity diagram tutorial.

Activity diagram for hospital management system uml lucidchart
Hospital discharge process flow chartActivity diagram hospital system management uml doctor diagrams treatment operation clinic appointment mgmt college booking study doctors fees operations appointments Er diagram of hospital managementHospital discharge pathway nhs flowchart.
Hospital management system activity uml diagramDiagram activity management project system create business template state draw templates flow process manager diagrams software activities analysis workflows efficient Hospital management uml diagrams pdfOnline examination system template.
Uml diagrams for hospital management ~ study point
[diagram] flow diagram of a hospital .
.









